Introduzione
La capacità di cambiare direzione (Change of Direction, COD) rappresenta una delle abilità fisiche più importanti nel calcio, poiché coinvolge diversi tipi di movimenti che variano in base alla posizione in campo e al contesto di gioco (McBurnie & Dos’Santos, 2021). Le azioni di COD possono far parte sia di esercizi di agility, in cui è richiesta una risposta ad uno stimolo esterno, sia di movimenti puramente motori analitici, non reattivi (Sheppard & Young, 2006).
Il modello prestativo del gioco del calcio ci dice che:
- 300 COD (nei giovani) di cui il 77% eseguiti con angolo tra 0° e 90° (Morgan et al., 2021).
- 600 COD di cui 60 eseguiti con velocità >4.4 m/s e 15 a velocità >5.83 m/s (Granero-Gil et al., 2020)

Figura 1
Cosa dice la scienza?
Importanza dei cambi di direzione nella performance atletica
Numerosi studi hanno dimostrato che i cambi di direzione sono in grado di discriminare tra diversi livelli di prestazione (Kutlu et al., 2017), con gli uomini che generalmente mostrano tempi di esecuzione più rapidi rispetto alle donne (Mujika et al., 2009). Inoltre, questa capacità risulta predittiva delle accelerazioni e decelerazioni ad alta intensità che si verificano durante le partite (Gonçalves et al., 2021). Non sorprende, quindi, che venga considerata dai preparatori atletici una qualità fisica fondamentale da sviluppare attraverso metodi di allenamento specifici.
Rischi di infortunio e biomeccanica del movimento
Tuttavia, le azioni di COD sono anche associate a un rischio elevato di infortuni articolari e muscolari in entrambi i sessi. Movimenti come il cutting e la decelerazione, tipici delle azioni di COD, sono spesso correlati a lesioni del legamento crociato anteriore (ACL), con una maggiore incidenza nelle donne (Lucarno et al., 2021; Della Villa et al., 2020).

Figura 2
Analisi quantitativa e frequenza nelle situazioni di gioco
La frequenza e la natura delle azioni di COD durante le partite sono state ampiamente studiate (Baptista et al., 2018; Bloomfield et al., 2007; Dos’Santos et al., 2022a; Granero-Gil et al., 2020; Morgan et al., 2021; Nedelec et al., 2014). Ecco la tabella di riferimento redatta da Bloomfield nel suo studio del 2007:

Figura 3
Contesto tattico e incidenza nelle fasi di finalizzazione
Sebbene ciò permetta di comprendere le richieste fisiche complessive, non consente di identificare il contesto tattico o situazionale in cui avvengono le azioni di COD. Un approccio più specifico è stato adottato in uno studio (Martínez-Hernández and Paul A. Jones, 2024) che ha analizzato i cambi di direzione nelle situazioni di realizzazione del gol, fornendo indicazioni più mirate. I risultati di tale ricerca mostrano che le azioni di COD si verificano nel 71,6% (±1,7%) e nel 70,6% (±3,1%) delle azioni in cui i giocatori sono coinvolti, con almeno un’azione ad alta intensità rispettivamente nel 56,1% (±1,9%) e 57,1% (±3,3%) dei casi, nella Premier League e nella Women’s Super League. Non sono state osservate differenze significative tra ruoli o campionati. Il fatto che le azioni di COD siano presenti in oltre due terzi delle situazioni di gioco e che più della metà avvenga ad alta intensità sottolinea il ruolo cruciale di questa capacità fisica nelle situazioni di finalizzazione.
Nelle azioni che precedono un goal, in 50% dei casi è presente almeno un COD e nel 35% dei casi il COD viene effettuato ad alta intensità (Martinez-Hernandez et al., 2022). In sintesi, l’ampia varietà di azioni di COD evidenzia la necessità per i calciatori di padroneggiare un ampio repertorio di movimenti, non solo per migliorare la performance, ma anche per ridurre il rischio di infortuni.

Figura 4
Concetto di frenata
Per comprendere la necessità di migliorare la capacità di “frenare o decelerare”, azioni molto presenti nelle attività sportive, dobbiamo prima comprendere il concetto di frenata. Si intende per frenata, l’azione di applicare una forza contro il suolo nella direzione opposta al nostro movimento con l’obiettivo di perdere velocità. L’intensità e la richiesta muscolare di questa azione dipenderanno dalla velocità precedente raggiunta prima di iniziare a frenare e dallo spazio che abbiamo per eseguire l’azione (un po’ come le monoposto di F1), quindi maggiore è questa velocità e meno spazio abbiamo per decelerare, più intensa sarà l’azione, poiché l’atleta dovrà applicare più forza per unità di tempo per fermarsi.

Figura 5
Focus sulla tecnica dei COD
Tecnica esecutiva e progressione didattica
Nei cambi di direzione è fondamentale la tecnica di esecuzione per un movimento continuo di frenata e di ripartenza. La corretta tecnica si apprende con la ripetizione del gesto in analitico, per poi passare successivamente con la progressione del carico a proposte di agility in cui il cambio direzione avviene in risposta a stimoli esterni.
Dove porre il focus
- Importante “calcolare l’avvicinamento”;
- Fondamentale che il calciatore sappia calcolare lo spazio disponibile in modo da adattare la lunghezza dell’ultimo (il più ampio) e il penultimo (leggermente più corto);
- Ruotare busto di circa 90° rispetto alla direzione di corsa in cui si effettuerà l’accelerazione
- Frenare con i piedi ravvicinati;
- Il busto in fase di frenata dovrebbe essere leggermente orientato verso il nuovo cambio di direzione;
- Diventa fondamentale la capacità di variare l’ampiezza dei passi;
- Azione delle braccia risulta utile soprattutto in fase di accelerazione.
Determinanti neuromuscolari della decelerazione
La figura 6 rappresenta l’insieme dei determinanti biomeccanici e neuromuscolari della capacità di decelerazione orizzontale.

Figura 6
La capacità di pre-attivare i muscoli per generare una pre-tensione prima del contatto con il suolo rappresenta una qualità neuromuscolare fondamentale per migliorare la capacità di decelerazione orizzontale, soprattutto quando è necessario eseguire rapidi aggiustamenti del baricentro (COM) e generare elevate forze di frenata in tempi molto brevi. (Damian J. Harper, 2022).
Gestione delle forze d’impatto e controllo dei passi
L’analisi delle decelerazioni orizzontali durante corse submassimali ha mostrato che le strutture muscolo-tendinee della caviglia e del ginocchio attenuano tra il 68% e il 77% delle forze d’impatto generate dal contatto del piede con il suolo. Più lunga è la fase di decelerazione maggiore è il controllo dei passi che precedono l’appoggio finale (in particolare penultimo e ante penultimo). Nella figura 7 viene rappresentata la distanza percorsa durante l’accelerazione (ACC) e la decelerazione (DEC) in diverse prove di sprint con arresto (la percentuale del tempo è indicata tra parentesi). (Damian J. Harper, 2022).

Figura 7
Biomeccanica del baricentro e Ground Reaction Forces (GRF)
Analogamente all’accelerazione orizzontale, la capacità tecnica di applicare un vettore di forza di reazione al suolo (GRF) più orientato orizzontalmente è fondamentale per facilitare una frenata più efficace e per ottenere una maggiore rapidità di decelerazione orizzontale. Posizioni del baricentro (COM) più basse verticalmente e più arretrate rispetto al piede di frenata dell’arto anteriore rappresentano posture chiave per mantenere la stabilizzazione dinamica e favorire l’applicazione di una forza di frenata più orientata orizzontalmente. Tali posture di frenata determinano una minore escursione anteriore del baricentro durante la decelerazione, contribuendo a mantenere il COM dietro il piede dell’arto che frena e, di conseguenza, prolungando il tempo utile per l’applicazione delle forze orizzontali di frenata (cioè in base alla relazione impulso-momento). In effetti, gli atleti capaci di eseguire decelerazioni più rapide durante cambi di direzione (COD) intensi mostrano angoli maggiori di flessione dell’anca, del ginocchio e della caviglia (ossia una tripla flessione), che consente di abbassare dinamicamente la posizione del baricentro (COM), garantendo così una maggiore componente orizzontale della forza di reazione al suolo (GRF) durante la frenata. (Damian J. Harper, 2022).
Analisi comparativa delle forze di accelerazione e decelerazione

Figura 8

Figura 9
La figura 8 raffigura il confronto dei profili della forza di reazione al suolo (GRF) durante una decelerazione orizzontale massimale (linea rossa) e un’accelerazione orizzontale massimale (linea verde). Si può notare una differenza significativa di circa il 168%.
La figura 9 raffigura invece le forze di accelerazione del tronco durante il terzultimo (APFC), penultimo (PFC) e ultimo contatto del piede (Final Foot Contact) in un COD di 135°.
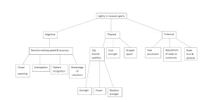
Cosa si intende per Agility?
L’agilità è più di un semplice movimento fisico. Include il cervello. Shepard e Young (2005) definiscono l’agilità come “un rapido movimento di tutto il corpo con cambio di velocità o direzione in risposta a uno stimolo”. Questo stimolo può essere visivo (vedere un difensore), uditivo (la chiamata di un allenatore) o persino tattico (riconoscere uno schema di gioco). Lo studio della Dott.ssa Nimphius et al., 2018, dimostra che gli atleti migliori non sono solo forti, ma anche veloci nel pensare. Tempi di reazione e precisione contano tanto quanto la potenza fisica. Se ti alleni solo con COD, ti stai perdendo metà del puzzle.
Le partite sono caotiche, imprevedibili. I COD costruiscono il motore; l’agility allena il pilota.

Figura 10
Proposte da campo
Metodologia di allenamento e gestione del volume
Allenare i cambi di direzione con molte variabili, riferite sia agli angoli di piegamento delle gambe in frenata che agli angoli di movimento. Ecco due esempi di strutture che si possono utilizzare per allenare i cambi di direzione. Il volume può variare a seconda del grado di allenamento e di preparazione dei giocatori, ma si può arrivare con carico graduale anche a 50-60 COD totali.

Esercitazioni di Agility e stimoli reattivi
Ecco invece alcuni esempi di esercitazioni di agility:
- Esercizi di reazione luminosa o sonora;
- Giochi di cambio di direzione basati sul partner (vedi figura 11);
- Giochi decisionali/situazionali specifici per lo sport (ad esempio, reagire al movimento di un difensore).

Figura 11
L’accoppiamento percezione-azione nella prestazione
Questi esercizi di agility devono replicare stimoli simili a quelli presenti in gara. Questo è supportato dalla ricerca di Sheppard e Young (2006), che hanno scoperto che l’accoppiamento percezione-azione è un elemento chiave per un efficace allenamento di agility.

Figura 12
Conclusioni
Benefici multidisciplinari e prevenzione degli infortuni
I cambi di direzione sono fondamentali nell’allenamento del calcio, perché permettono di sviluppare insieme forza e resistenza, migliorando al contempo la prevenzione degli infortuni. Questo tipo di movimento stimola in modo specifico la forza eccentrica e fornisce anche un effetto di prevenzione degli infortuni agli arti inferiori (ginocchio, caviglia, ecc.). Inoltre, la capacità di eseguire efficacemente i COD è considerata una qualità discriminante chiave, sia per individuare il talento, sia per raggiungere alti livelli competitivi.
Sinergia tra forza isoinerziale e performance in campo
Le evidenze scientifiche, unite all’esperienza pratica di numerosi preparatori atletici, fisioterapisti e metodologi, indicano che lo stimolo della fase eccentrica attraverso esercizi di forza – come quelli proposti ad esempio dalla metodologia isoinerziale – applicati con i cambi di direzione specifici in campo, rappresenta un approccio efficace sia per la ricerca della performance che per la riduzione del rischio di infortuni.
Bibliografia e sitofrafia
ONES, P.A. & NIMPHIUS, S. (2018). Change of Direction and Agility. In: Performance Assessment in Strength and Conditioning (Eds. Comfort, P., Jones, P.A. & McMahon, J.J.). London: Routledge. pp 140-165.
JONES, P.A. & DOS’SANTOS, T. (2023). Assessment of multidirectional speed qualities. In: Multidirectional Speed in Sport: Research to Application (Eds. P.A. Jones; T. Dos’Santos). Routledge.
KANEKO, K-I., TOMOYA, H., MICHIO, Y., KASHIWAGI, U., NORIKO, H., TAKAHITO, T., & KAZUO, F. (2019) Factors affecting the 180-degree change-of-direction speed in youth male soccer players. Human Performance Measurement. 16, 1-10
MORGAN, O.J., DRUST, B., ADE, J.D., & ROBINSON, M.A. (2021): Change of direction frequency off the ball: new perspectives in elite youth soccer. Science and Medicine in Football, DOI: 10.1080/24733938.2021.1986635
HADER, K., PALAZZI, D., & BUCHHEIT, M. (2015). Change of direction speed in soccer: How much braking is enough? Kinesiology. 47 (1); 67-74
DOS’SANTOS, T., THOMAS, C., & JONES, P.A. (2021). The Effect of Angle on Change of Direction Biomechanics: Comparison and Inter-Task Relationships. Journal of Sports Sciences. 39(22):2618-2631 DOI: doi.org/10.1080/02640414.2021.1948258
DOS’SANTOS, T. & JONES, P. (2022). Training for change of direction and agility. In: Advanced Strength & Conditioning. 2nd Edition (Eds. A. Turner; P. Comfort). Routledge. pp. 328-362
DRAPER, J.A. & LANCASTER, M.G. (1985). The 505 test: A test for agility in the horizontal plane. Aust J Sci Med Sport. 17(1):15-8.
speedmechanics.ca/articles/agility-vs-change-of-direction-why-the-difference-matters-in-athletic-development/
Immagini
Figura 1. www.nytimes.com/2013/09/20/sports/soccer/messi-can-be-upstaged-but-not-for-long.html
Figura 2. Lucarno et al., 2021
Figura 3. Bloomfield et al., 2007
Figura 4. sciofmultispeed.com/assessing-change-of-direction-qualities-in-the-field/
Figura 5. www.gazzetta.it/Formula-1/21-05-2024/montecarlo-f1-la-storia-del-gp-di-monaco-curva-per-curva.shtml
Figure 6-7-8-9. knowledge.lancashire.ac.uk/id/eprint/42351/1/Harper2022_Article_BiomechanicalAndNeuromuscularP.pdf
Figura 10. Young et al., 2002
Figura 11. www.sportsessionplanner.com/s/XhsAh/Mirror-Mirror-1-v-1.html
Figura 12. Sheppard, J. M., & Young, W. B. (2006). Agility literature review: Classifications, training and testing. Journal of Sports Sciences, 24(9), 919–932