Inquadramento e modello prestativo
Il calcio è uno sport di squadra complesso e imprevedibile, in cui i giocatori devono applicare sul campo le proprie competenze tecniche, tattiche, fisiche e socio-cognitive per risolvere problemi e prendere decisioni al fine di vincere la partita. Con questa definizione si percepisce come questo sport sia molto più labirintico di un semplice calcio ad una palla. Da ormai un decennio, questo sport è diventato sempre più intenso, con più impegni ufficiali e di conseguenza momenti di riposo/recupero praticamente ridotti al minimo. In questo scenario, negli ultimi anni, le squadre hanno dovuto in parte riorganizzare le proprie routine di allenamento con programmi individualizzati sempre più accurati per prevenire infortuni e permettere ai giocatori di affrontare il maggior numero di partite durante la stagione sportiva.
Nel calcio l’80% degli infortuni agli hamstring avviene durante corse ad alta velocità (VHSR) e sprint (SR) con un rischio di lesioni muscolari 6 volte maggiore nelle partite rispetto all’allenamento. La causa è multifattoriale ed è diventata ormai una vera e propria “pandemia” del nostro caro amato calcio.
Anatomia e Funzione della Muscolatura Ischiocrurale (Hamstring)
La muscolatura posteriore della coscia ha origine nella tuberosità ischiatica, si innerva nel nervo ischiatico ed è composta da tre diversi muscoli con la funzione di flettere la gamba sulla coscia ed estendere la coscia sull’anca:
- Semitendinoso: nella parte mediale, agisce nella fase di max speed nello sprint. Intraruota la gamba ed adduce e intraruota la coscia;
- Semimembranoso: nella parte mediale, opera nell’assorbimento e nella produzione di potenza nello swing e nella fase di appoggio. Intraruota la gamba e adduce e intraruota la coscia;
- Bicipite femorale: nella parte laterale, è soggetto a maggiori tensioni soprattutto nella fase iniziale di accelerazione e in quella finale dello swing. Extraruota la gamba e la coscia.

Figura 1.
Grazie all’utilizzo della tecnologia GPS, utile per misurare e quantificare il carico esterno prodotto dai giocatori durante il gioco, si è potuto appurare (G. Ravè et al., 2020) che la distanza totale percorsa (TD) in una partita ufficiale di Club d’Elite Uefa varia dai 10 ai 12km in base al ruolo, le corse ad alta velocità (>19,8 km/h) si assestano dai circa 600m dei difensori centrali ai circa 1000m dei centrocampisti, mentre per gli sprint (>25km/h) il volume è di 170m circa per i difensori centrali e di 300-370m per i giocatori più offensivi.
Cosa dice la scienza?
Uno studio di Ekstrand J. del 2022 riguardante Club d’Elite Uefa pone l’accento sulla crescita esponenziale del numero di infortuni agli hamstring nel calcio. Ad oggi rappresenta il 24% di tutti gli infortuni del calciatore d’elite con una proporzione delle diagnosi di infortuni agli hamstring aumentata dal 12% nella stagione 2001/02 al 24% nel 2021/22. Dei 3909 calciatori esaminati (di 54 squadre), dalla stagione 2001/02 al 2021/22 questo studio ha rilevato 2636 infortuni agli hamstring con il 18% di giocatori ritornati alla performance dopo ben 2 mesi di rehab.
Impatto e Fattori di Rischio degli Infortuni ai Flessori
Gli infortuni ai flessori fanno parte del percorso di vita del calciatore, questo è innegabile, ma tutto ciò si traduce in una sostanziale riduzione della disponibilità dei giocatori, che influisce negativamente sulle prestazioni della squadra e porta a significative perdite finanziarie per spese medico sanitarie da parte del Club. Sembra che l’incidenza degli infortuni non sia diminuita negli ultimi decenni e dunque una maggiore comprensione dei meccanismi di infortunio probabilmente aiuterebbe a ridurne il rischio.
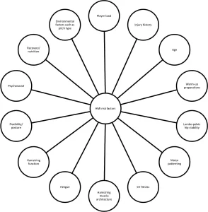
L’Analisi dei Fattori di Rischio (Secondo Buckthorpe, 2019)
Gli infortuni agli hamstring possono avere diverse radici e cause, come ad esempio l’età, un corretto warm up, il training load settimanale, la flessibilità e la mobilità articolare dell’atleta, ecc. Lo studio di Buckthorpe (2019) evidenzia i principali fattori associati agli infortuni dei flessori; il diagramma consente di focalizzarsi su quelli più rilevanti, facilitando la personalizzazione dei programmi già nella fase di pre-training:

Figura 2
Max H. Andrews, il 18 Luglio 2025, pubblica uno studio in cui espone i meccanismi biomeccanici che causano infortuni agli hamstring. Oltre l’80% degli infortuni agli hamstring si verificano durante la corsa ad alta velocità, interessando prevalentemente il muscolo capo lungo del bicipite femorale (BFlh). Le prove confermano che gli infortuni agli hamstring legati alla corsa si verificano tipicamente durante due fasi distinte: forze esterne opposte durante l’appoggio iniziale o allungamento attivo nella fase di swing terminale (oscillazione tardiva). Nella fase di swing terminale gli hamstring entrano in gioco per frenare la gamba e stabilizzare il ginocchio, preparando l’appoggio successivo.
Hegyi nel suo studio del 2019 mostra (Figura 3) l’attivazione del capo lungo del bicipite femorale (BFlh) e del muscolo semitendinoso (ST) a differenti velocità di corsa e i risultati supportano ulteriormente l’idea che nelle fasi iniziali di appoggio e di swing terminale, elevate attività elettromiografiche su BFlh e ST vengono raggiunte a velocità importanti.

Quando un giocatore esegue uno sprint (Pedro Gomez Piqueras et al,. 2024), l’attivazione causata nei muscoli posteriori della coscia (livello e tempistica) è molto diversa dagli esercizi di rafforzamento e prevenzione tipicamente eseguiti per questo gruppo muscolare (Nordic Hamstring Exercise). Quando un giocatore supera l’80% della sua velocità massima di sprint (Maximal Sprint Speed), l’attivazione del BF è significativamente maggiore dell’attivazione sperimentata dal resto dei muscoli posteriori della coscia coinvolti. Nello specifico, quando la velocità di corsa aumenta dall’80% al 100%, l’attività del BFlh durante la fase di swing terminale aumenta in media del 67%, mentre il semitendinoso e il semimembranoso mostra solo un aumento del 37%.
Esercizi da campo con perturbazioni cognitive e meccaniche
Le proposte da campo possono essere svolte sia in forma analitica, integrata con palla, che con esercitazioni situazionali legate a proposte tecnico-tattiche dell’allenatore.
Metodologie di Allenamento Analitico: Lo Sprint in Linea
In forma analitica si possono proporre sprint in linea su una distanza di 30-40m oppure ad esempio con un tratto lanciato di 15m seguito da 30m di sprint, in cui l’obiettivo è raggiungere la propria max speed e di conseguenza esporre il giocatore durante la settimana alle alte velocità. Tra le ripetizioni il recupero deve essere pressoché completo per permettere all’organismo di recuperare e rigenerare le proprie riserve di creatin-fosfato (CP). Quanti sprint devo svolgere? Il volume di esposizione è sicuramente sensibile al lavoro dell’allenatore, al carico settimanale ed al ruolo di ciascun giocatore, ma credo fortemente debba essere individualizzato in funzione di quanti metri sono già stati percorsi dal giocatore sopra i 25 km/h durante la settimana rapportati a quanto produce in gara. In ogni caso, a grandi linee, per chi non avesse a disposizione la tecnologia GPS per il controllo del carico esterno settimanale, si possono svolgere sprint a secco sui 35m al MD-2 per un volume di 4-6 ripetizioni (con le prime due di avvicinamento/adattamento per poi sprintare in max intent le restanti ripetizioni). E’ inoltre consigliato esporre il giocatore alle alte velocità in microdosi nei giorni MD-3 e MD-2, ma di questo ne parleremo nel prossimo capitolo.
Varianti Integrate e Situazionali per lo Sviluppo della Velocità
A questa semplice ma efficace proposta di sprint in linea si possono aggiungere varianti come ad esempio una partenza “lanciata” curvilinea, una gara a squadre (staffetta), perturbazioni neurocognitive (giro la testa mentre sprinto osservando riferimenti dinamici o statici), perturbazioni meccaniche (spalla-spalla in velocità con il compagno di squadra oppure come ci ha mostrato ultimamente lo staff del Liverpool FC (Figura 4), utilizzando materiale da campo come palle mediche).

Figura 4
In forma integrata con palla possiamo aggiungere agli sprint in linea o curvilinei un pallone trasmesso nella direzione in cui si sprinta. Con questa proposta, contenente perturbazioni neuorocognitive, il giocatore dovrà sprintare, osservare il pallone che gli verrà trasmesso sulla corsa, ricevere e calciare in una portina posta al termine dell’esercizio.
Altre strategie per esporre i giocatori alle alte velocità durante la settimana sono sicuramente le proposte situazionali dell’allenatore di “sprint to score” in cui i giocatori sono chiamati a svolgere azioni di gioco codificate e non, effettuando sprint in-situazione di gioco. Ecco due esempi da campo con perturbazioni meccaniche (contatti con il diretto avversario in marcatura) e neurocognitive (imprevisto, situazione di gioco mutevole):

Figura 5
Al fischio dell’allenatore si parte da fondo campo in jogging, si effettua un dietro-front sul cono posto ai 35m dalla porta e si sprinta per giocare una situazione di gioco di attacco alla porta da palla laterale.

Figura 6
Il portiere rinvia effettuando un passaggio aereo all’esterno che riceve, orienta il controllo, guida palla ed effettua un cross dentro l’area per il 3v3 che arriva da uno sprint in linea di 35m. Successivamente il giocatore verde parte in conduzione effettuando una transizione positiva giocando un 4v4+2gk in velocità.
Quando svolgere sprint durante la settimana? quanti?
Evidenze Scientifiche e l’Uso delle Microdosi di Sprint
Lo studio del 2023 di Martin Buchheit consiglia di esporre i giocatori durante la settimana alle corse ad alta velocità (sprint di >95% max speed) in microdosi nei giorni MD-3 e MD-2.
“If You Want to Prevent Hamstring Injuries in Soccer, Run Fast: A Narrative Review about Practical Considerations of Sprint Training” è lo studio di Maggio 2024 di Pedro Gómez-Piqueras e Pedro E. Alcaraz che indica gli sprint come uno dei mezzi ottimali per ridurre gli infortuni ai flessori.
Individualizzazione del Carico: Soglie Assolute vs. Relative
Considerando che lo sprint è un’azione chiave nel calcio e che utilizzarla troppo poco o troppo può causare infortuni, è necessario svolgere un lavoro individualizzato di sprint training tenendo conto dell’esposizione settimanale di ogni singolo giocatore. Ecco un grafico esemplificativo:

Figura 7.
Dunque va posta attenzione ad individualizzare il più possibile il carico, creando gruppi di lavoro, per evitare di cadere in errori che possono risultare determinanti nell’imminente o nel proseguo di stagione. Questa immagine rappresenta il confronto dei dati dello sprint con soglie assolute rispetto a soglie relative individuali:

Figura 8.
Conclusioni
Sebbene vi siano sufficienti evidenze teoriche a supporto della necessità e dell’importanza di introdurre l’allenamento dello sprint nel calcio, possiamo constatare che non esiste unanimità metodologica dal punto di vista pratico. Ritengo personalmente che lo sprint training, applicato con progressione del carico e buon senso, insieme ad un pre-training individualizzato e a delle accurate proposte di forza durante la settimana, rappresentino un ottimo vaccino da somministrare ai nostri atleti per prepararli alla competizione e ridurre l’incidenza di infortuni agli hamstring.
Ecco alcuni consigli pratici:
- Combina diversi metodi di allenamento (analitici e situazionali);
- Aumenta progressivamente il carico;
- Distribuisci opportunamente il carico settimanale favorendo i necessari processi di supercompensazione nei giorni precedenti la partita (tapering);
- Durante la settimana esponi i giocatori alle alte velocità ma in riferimento ai valori personali di ogni singolo giocatore;
- Crea il tuo profilo di sprint per la gara e l’allenamento in base al tuo contesto specifico e ricorda che nessuna dose “magica” è valida per tutti. Come suggerimento, si possono utilizzare “rapporti allenamento/gara” compresi tra 1 e 1,5 circa. Durante il microciclo, il 35-40% del volume totale dovrebbe superare l’85% del MSS (maximal sprinting speed) e il 15-20% dovrebbe superare il 95%.
Bibliografia e Sitografia
Lumin sports, The high performance coaching blueprint, 2024
JB Morin – P. Samozino, Biomechanics of training and testing, 2018
Jssm.org, 2025.
Pubmed.ncbi.nlm.nih.gov, 2025.
IMMAGINI
Figura 1. Sportsinjurybulletin.com (Hamstring anatomy)
Figura 2. National library of medicine. M. Buckthorpe, 2019 (Recommendations for hamstring injury prevention in elite football: translating research into practice)
Figura 3. National library of medicine. A. Hegyi, 2019 (Individual Region- and Muscle-specific Hamstring Activity at Different Running Speeds)
Figura 4. Instagram – Liverpool FC, Official Account
Figura 5. Sprint to score da cross laterale (3v3+gk)
Figura 6. Sprint to score con transizione (Dal 4v3+2gk al 4v4+2gk)
Figura 7. MDPI.com – Pedro Gómez-Piqueras, Pedro E. Alcaraz, 2024 (Relationship between the number of hamstring injuries and sprint dose)
Figura 8. MDPI.com – Pedro Gómez-Piqueras, Pedro E. Alcaraz, 2024 (Sprint data comparison with absolute thresholds vs. relative thresholds)















